近日,从教育部和国务院学位办获悉,2010年全国优秀博士学位论文评选工作已全部完成,全国共计评选出100篇全国优秀博士学位论文和334篇全国优秀博士学位论文提名论文。
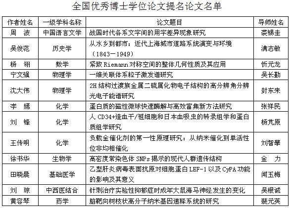
我校今年共有3篇博士学位论文入选2010年全国优秀博士学位论文,另有12篇博士学位论文入选全国优秀博士学位论文提名论文(详见附表)。在从1999年开始的12次全国优秀博士学位论文评选中,我校已获得全国优秀博士学位论文51篇,在全国各高校中位列第三,并累计有53篇博士学位论文获得全国优秀博士学位论文提名论文。


近日,从教育部和国务院学位办获悉,2010年全国优秀博士学位论文评选工作已全部完成,全国共计评选出100篇全国优秀博士学位论文和334篇全国优秀博士学位论文提名论文。
我校今年共有3篇博士学位论文入选2010年全国优秀博士学位论文,另有12篇博士学位论文入选全国优秀博士学位论文提名论文(详见附表)。在从1999年开始的12次全国优秀博士学位论文评选中,我校已获得全国优秀博士学位论文51篇,在全国各高校中位列第三,并累计有53篇博士学位论文获得全国优秀博士学位论文提名论文。

